- Автоматизация расчетов – менеджеру не нужно считать вручную или переключаться между программами.
- Снижение ошибок – исключаются человеческие просчеты в сложных формулах.
- Экономия времени – клиент получает ответ моментально, без ожидания перезвона или уточнений.
Калькулятор для менеджера
Расчет услуг в сделке по изменяющимся параметрам
позволяет выполнять нестандартные расчеты на основании изменяющихся входных данных прямо в Битрикс24.

Ваша выгода
Ускорение обработки заказов и снижение нагрузки на менеджеров
Повышение конверсии сделок
- Прозрачность ценообразования – клиент видит, из чего складывается стоимость, что повышает доверие.
- Возможность самостоятельного расчета – клиент может сам менять параметры и сразу видеть итог, что ускоряет принятие решения.
- Снижение отказов – если клиент сам поиграл с калькулятором, он уже морально готов к покупке.
Гибкость под разные бизнес-задачи
- Адаптивность под любую сферу (логистика, услуги, производство, розница).
- Настройка под уникальные формулы (например, расчет стоимости печати с учетом бумаги, тиража, срочности).
- Интеграция в CRM – все расчеты сохраняются в сделке, их можно анализировать и дорабатывать.
Улучшение клиентского опыта
- Онлайн-калькулятор для клиентов – можно отправить ссылку, чтобы клиент сам посчитал стоимость.
- Профессиональный имидж – демонстрирует технологичность компании.
- Снижение количества уточняющих вопросов – клиент сам видит, как меняется цена при разных условиях.
Универсальное решение
Универсальность приложения позволяет встраивать калькулятор прямо в сделку, формировать ссылку для отправки и самостоятельного расчета параметров клиенту.
На любой нестандартный расчет, с помощью приложения Калькулятор менеджера вы сможете подготовить решение и обеспечить своих менеджеров эффективным инструментом прямо в карточке сделки, а ваши клиенты смогут предварительно выполнить расчеты за ваши услуги и товары не отвлекая менеджеров.

сделайте ваш бизнес эффективнее
Калькулятор для менеджера
Расчет нестандартных услуг
Создавайте калькуляторы для расчета сложных услуг с учетом изменяющихся входных параметров.
Например:
- стоимость доставки может зависеть от объема, веса и типа товара;
- стоимость химчистки: от типа вещи (одежда, мебель, авто), материала покрытия, особых условий и оформления;
- стоимость печати издания: от количества страниц, количества экземпляров издания, типа бумаги, формат бумаги;
Предварительный расчет клиентом
Отправляйте ссылку на калькулятор клиенту в удобном для вас мессенджере или встраивайте калькулятор на страницу вашего сайта или лендинга.
Клиент самостоятельно выполнит предварительный расчет вашей услуги и примет решение.
Калькуляторы для расчета скидок
Настройте бизнес-процесс для автоматического расчета скидок по сделке, в зависимости от выбранных входных условий и отображайте таблицу расчетов прямо в сделке у менеджера.
Никаких калькуляторов и электронных таблиц. Вся информация из сделки передается в калькулятор и менеджер получает реальные цифры для принятия решения по сделке.
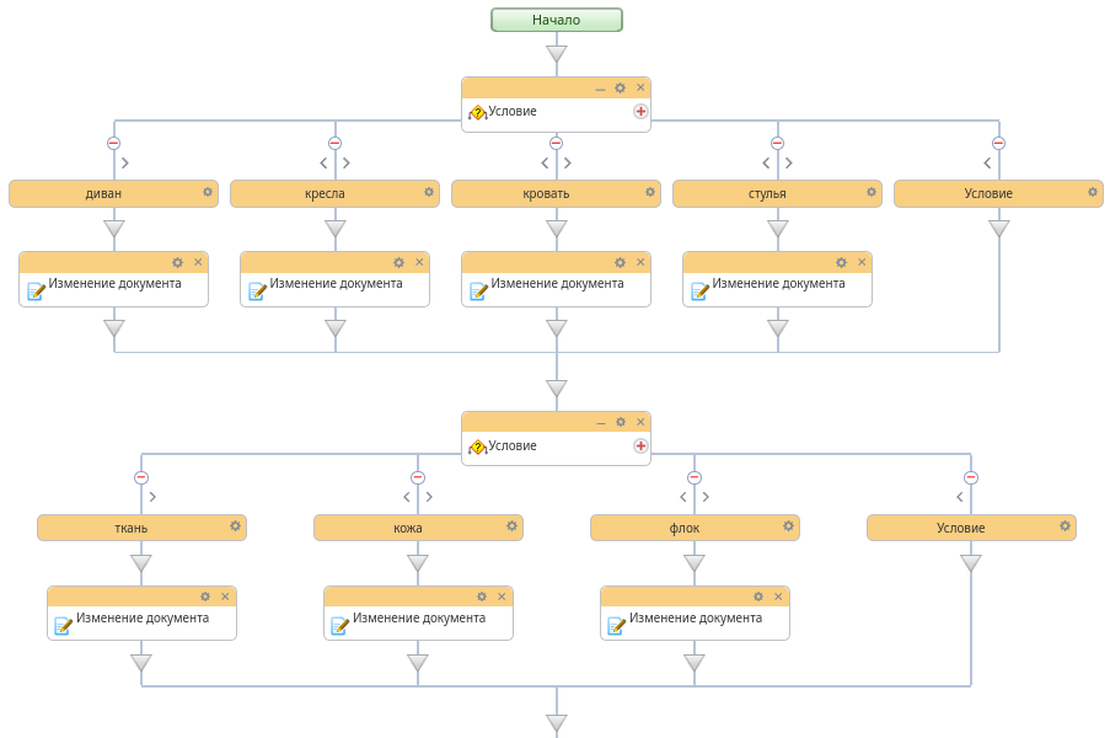
Бизнес-процессы любой сложности
Настраивайте логику расчетов любой сложности используя всю мощь смарт-процессов и бизнес-процессов Битрикс24.
Ваши собственные структуры данных и поля для расчета значений. Гибкие формулы, в зависимости от меняющихся входных параметров: вес, объем, тип материала и т.д.
Калькулятор
Базовый
99900 ₽ /шт
Стандарт
199000 ₽ /шт
Премиум
499000 ₽ /шт
Клиенты, использующие наши приложения
Внедряем в любом бизнесе под необходимые задачи
















